频道
卫消标准
缅甸发生口蹄疫疫情_口蹄疫-疫情-缅甸-动物-酸性-消毒液-杀菌-渔业-畜牧-食品卫生消毒
2018-08-06
浏览:240
2018年5月输日食品违反日本食品卫生法情况(5月30日更新)_食品-黄曲霉-摄食-日食-检出-日本-株式会社-退货-废弃-食品卫生消毒
2018-08-06
浏览:207
2018年5月输日食品违反日本食品卫生法情况(5月汇总)_食品-黄曲霉-摄食-日食-检出-日本-株式会社-退货-废弃-食品卫生消毒
2018-08-06
浏览:214
辣条国标,开启网红食品规范化之路_国标-国家标准-次氯酸-食品安全-征求意见-食品-菌落-霉菌-抽检-食品卫生消毒
2018-08-06
浏览:151
国家卫健委发布4项食品安全国家标准征求意见_淀粉-食品安全-征求意见-国家标准-标准-食品-动物-塑料-广东-食品卫生消毒
2018-08-06
浏览:272
贵州卫计委关于征求《国民营养计划(2017-2030 年)贵州实施方案》意见的通知_计委-国务院-贵州-实施方案-拟稿-国民-营养-指导书-工作台-食品卫生消毒
2018-08-06
浏览:201
乌干达发生炭疽疫情_疫情-乌干达-炭疽-指导书-动物-消毒液-渔业-消毒-清洗-食品卫生消毒
2018-08-06
浏览:58
营养学家教你美容食谱_头发-延缓-健美-维生素-指甲-葵花籽-营养学家_
2018-08-06
浏览:139
美纽约卫生局突击检查餐厅 布鲁克林中餐馆9成获A级_美国-检查-餐厅-卫生-消毒液-被评为-卫生局-中餐-餐馆-食品卫生消毒
2018-08-06
浏览:164
国家食品安全风险评估中心拟扩大山梨酸钾和单辛酸甘油酯的使用范围_山梨-甘油酯-食品安全-征求意见-食品添加剂-行政许可-新品种-消毒液-风险-食品卫生消毒
2018-08-06
浏览:241
广西:凤爪卫生不过关 韭菜有农药残留_凤爪-抽检-韭菜-肉制品-农药-残留-检出-调味品-样品-食品卫生消毒
2018-08-06
浏览:59
加拿大批准一种糖化酶作为酶制剂用于食品_加拿大-次氯酸-糖化酶-曲霉-食品-厚生-酶制剂-按需-卫生部-食品卫生消毒
2018-08-06
浏览:82
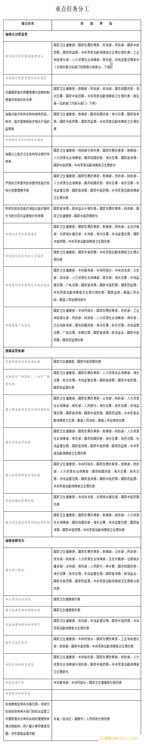
国务院办公厅印发《关于改革完善医疗卫生行业综合监管制度的指导意见》_医疗机构-医疗卫生-监管-卫生机构-完善-机制-医疗
2018-08-06
浏览:131
孙梅君会见意大利卫生部常务秘书朱塞佩·罗科_消毒液-食品安全-卫生部-臭氧-食品-安全监管-监督-卫生-合作-食品卫生消毒
2018-08-06
浏览:297
2018年4月份美国FDA拒绝进口我国食品情况(4月汇总)_食品-美国-福建-进口-广东-滁州-拒绝-伙伴-卫生-食品卫生消毒
2018-08-06
浏览:271
广东中山假洋酒案主犯赖寿强改判7年_被告人-洋酒-假冒-罚金-窝点-主犯-广东中山_
2018-08-06
浏览:195
巴西发生西尼罗热疫情_农业部-巴西-消毒液-疫情-动物-蔬菜-水果-卫生-病例-食品卫生消毒
2018-08-06
浏览:290
俄罗斯卡尔梅克发生羊痘疫情_农业部-疫情-卡尔-动物-俄罗斯-消毒液-杀菌-紫外线-卫生-食品卫生消毒
2018-08-06
浏览:46
自制米粉养出贫血娃专家:未及时添加含铁食物_湖北省-米粉-食物-添加-宝宝-含铁-减退
2018-08-06
浏览:211
美国疾控中心发布甲肝疫情报告_美国-消毒液-疫情-甲肝-密歇根-犹他-疾控中心-患者-卫生-食品卫生消毒
2018-08-06
浏览:68
548
/908
下一页
上一页
首页
尾页
首页
频道
我的
更多